IMPROVE: the experience from a FP6 EU project

Loading...
Thumbnail Image
Date
2008
Journal Title
Journal ISSN
Volume Title
Publisher
The Eurographics Association
Abstract
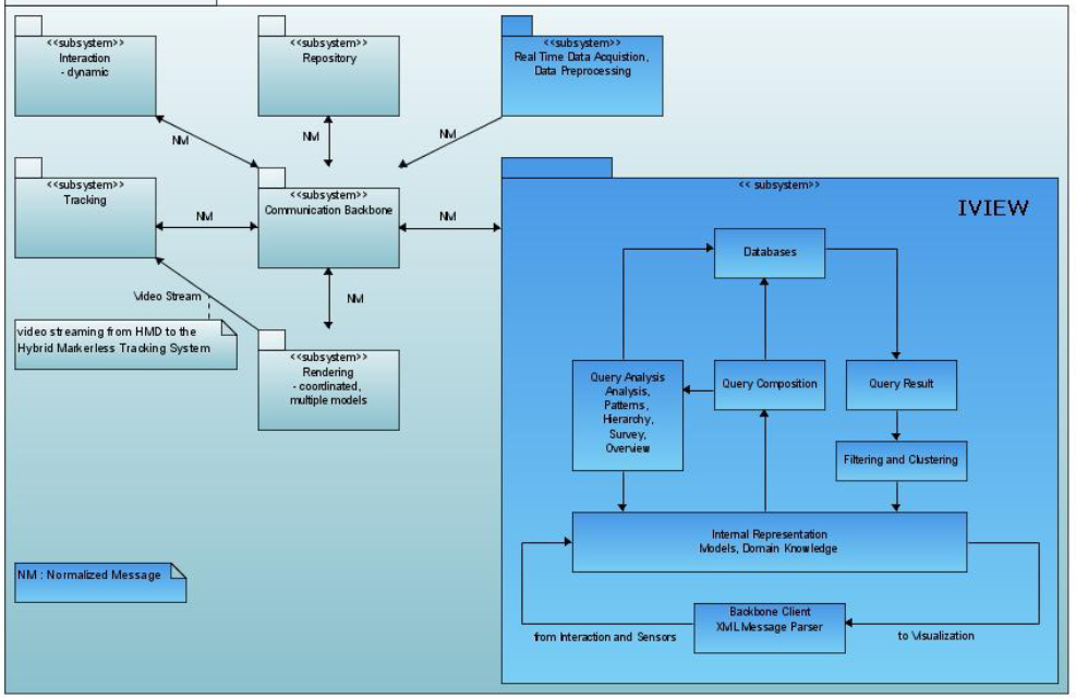
This paper aims at introducing the results of the EU FP6 project IMPROVE to the Italian community showing the results and specifically those achieved by Graphitech within its context. The project aimed at delivering advanced visualization and interaction technologies in the field of design review. In terms of hardware the project has delivered innovative technologies for lightweight near-to-the-eye displays and for tiled stereoscopic large size displays. In terms of software technologies the project has delivered novel interaction paradigms which are suitable for such hardware. The achievements of IMPROVE have been integrated into a collaborative mixed reality product development environment, showcased and evaluated in two application scenarios: collaborative product design in the car industry and architectural design. Specifically a final user test for the automotive scenario was undertaken at Elasis, Naples which was one of IMPROVE partners.
Description

        
@inproceedings{
:10.2312/LocalChapterEvents/ItalChap/ItalianChapConf2008/121-127
, booktitle = {
Eurographics Italian Chapter Conference
}, editor = {
Vittorio Scarano and Rosario De Chiara and Ugo Erra
}, title = {{
IMPROVE: the experience from a FP6 EU project
}}, author = {
Witzel, Martin
and
Conti, Giuseppe
and
Amicis, Raffaele De
}, year = {
2008
}, publisher = {
The Eurographics Association
}, ISBN = {
978-3-905673-68-5
}, DOI = {
/10.2312/LocalChapterEvents/ItalChap/ItalianChapConf2008/121-127
} }
Citation